Java 必备知识之 JVM 内存结构

主要讲述JVM内存结构,以及线上简单的调优场景。

JVM系列应该属于Java高阶的内容,本文主要是对学习的知识做个记录,然后再记录分析问题的过程。

JVM问题

刚转到小米人事部门,发现线上的2台机器一直在GC,而且频率非常高,下面是GC的日志:

如果需要看懂这个GC日志,下面的内容就一定需要掌握。

垃圾回收算法

如何确定对象已死?

通常,判断一个对象是否被销毁有两种方法:

  • 引用计数算法:为对象添加一个引用计数器,每当对象在一个地方被引用,则该计数器加1;每当对象引用失效时,计数器减1。但计数器为0的时候,就表白该对象没有被引用。
  • 可达性分析算法:通过一系列被称之为“GC Roots”的根节点开始,沿着引用链进行搜索,凡是在引用链上的对象都不会被回收。

就像上图的那样,绿色部分的对象都在GC Roots的引用链上,就不会被垃圾回收器回收,灰色部分的对象没有在引用链上,自然就被判定为可回收对象。

那么,问题来了,这个GC Roots又是什么?下面列举可以作为GC Roots的对象:

  • Java虚拟机栈中被引用的对象,各个线程调用的参数、局部变量、临时变量等。
  • 方法区中类静态属性引用的对象,比如引用类型的静态变量。
  • 方法区中常量引用的对象。
  • 本地方法栈中所引用的对象。
  • Java虚拟机内部的引用,基本数据类型对应的Class对象,一些常驻的异常对象。
  • 被同步锁(synchronized)持有的对象。

垃圾回收算法

标记--清除算法

见名知义,标记--清除算法就是对无效的对象进行标记,然后清除。

对于标记--清除算法,你一定会清楚看到,在进行垃圾回收之后,堆空间有大量的碎片,出现了不规整的情况。在给大对象分配内存的时候,由于无法找到足够的连续的内存空间,就不得不再一次触发垃圾收集。另外,如果Java堆中存在大量的垃圾对象,那么垃圾回收的就必然进行大量的标记和清除动作,这个势必造成回收效率的降低。

复制算法

标记--复制算法就是把Java堆分成两块,每次垃圾回收时只使用其中一块,然后把存活的对象全部移动到另一块区域。

标记--复制算法有一个很明显的缺点,那就是每次只使用堆空间的一半,造成了Java堆空间使用率的的下降。

标记--整理算法

标记--整理算法算是一种折中的垃圾收集算法,在对象标记的过程,和前面两个执行的是一样步骤。但是,进行标记之后,存活的对象会移动到堆的一端,然后直接清理存活对象以外的区域就可以了。这样,既避免了内存碎片,也不存在堆空间浪费的说法了。但是,每次进行垃圾回收的时候,都要暂停所有的用户线程,特别是对老年代的对象回收,则需要更长的回收时间,这对用户体验是非常不好的。

垃圾回收器

HotSpot VM中的垃圾回收器,以及适用场景:

内存模型

对内存模型

内存模型几个重要点:

  • JVM内存会划分为堆内存和非堆内存,堆内存中也会划分为年轻代和老年代,而非堆内存则为永久代。
  • 新生代Young和老年代Old默认占比是1:3。
  • 年轻代又会分为Eden和Survivor区,Survivor也会分为FromPlace和ToPlace,Eden、FromPlace和ToPlace的默认占比为 8:1:1。

GC类型

  • Minor GC/Young GC:针对新生代的垃圾收集;
  • Major GC/Old GC:针对老年代的垃圾收集。
  • Full GC:针对整个Java堆以及方法区的垃圾收集。

Minor GC工作原理

通常情况下,初次被创建的对象存放在新生代的Eden区,当第一次触发Minor GC,Eden区存活的对象被转移到Survivor区的某一块区域。以后再次触发Minor GC的时候,Eden区的对象连同一块Survivor区的对象一起,被转移到了另一块Survivor区。可以看到,这两块Survivor区我们每一次只使用其中的一块,这样也仅仅是浪费了一块Survivor区。

需要注意的2点:

  • 每经历过一次垃圾回收的对象,它的分代年龄就加1,当分代年龄达到15以后,就直接被存放到老年代中。
  • 给大对象分配内存的时候,Eden区已经没有足够的内存空间了,大对象就会直接进入老年代。

Full GC工作原理

老年代是存储长期存活的对象的,占满时就会触发我们最常听说的Full GC,期间会停止所有线程等待GC的完成。所以对于响应要求高的应用应该尽量去减少发生Full GC从而避免响应超时的问题。

需要注意的几点:

  • Full GC耗时较长,发生次数远没有Minor GC频繁,太频繁意味着性能出现问题。
  • 标记-清除算法会产生大量内存碎片,以后如果需要为大对象分配内存空间时,若无法找到足够的连续的内存空间,就会提前触发一次GC回收操作。

无论是Minor GC,还是Full GC,都会产生停顿现象,即Stop-The-World。Minor GC停顿时间较短,而Full GC耗时较长将导致长时间停顿、系统无响应,极大影响系统的性能。因此,Full GC日志的监控和性能分析在性能优化中极为重要。

GC日志

GC日志开启

偷个懒,直接贴网上的内容:

理解GC日志

Minor GC日志:

Full GC日志:

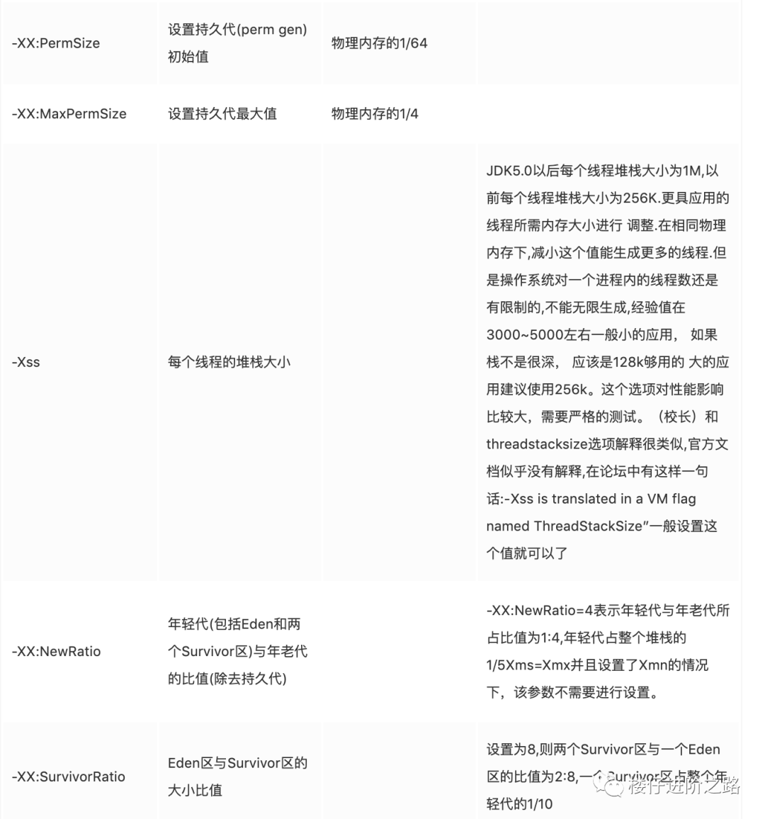
JVM的常用参数

其实还有一些打印及CMS方面的参数,这里就不以一一列举了。

GC日志分析与优化

线上机器配置:

  • 内存是16G
  • cpu 4核

优化前

再回到我们刚开始的截图:

通过分析和计算,可以得到如下数据:

  • 老生代:5870976/(1024*1024) = 5.6G
  • 新生代:546176/1024 = 533M
  • Eden:273152/1024 = 266M
  • From:273024/1024 = 266M
  • To:273024/1024 = 266M

得出如下结论:

  • 新生代+老生代 = 5.6 + 533/1024 = 6.1G
  • 新生代:老生代 = 533 : (5.6*1024) = 1 : 10.7
  • Edem:From:To = 1:1:1

我们再看一下线上的配置:

通过该配置再验证刚才的计算结果:

  • “-Xmx6000M -Xms6000M”,可以确定JVM内存大小为6000/1024=5.8G,之前计算的堆内存大小为6.1G,基本匹配(多余的可能分配给了永生代)
  • “ -Xmn800M”,可以确定新生代是800M,Edem+From+To为798M,基本匹配(为什么新生代533M和“Edem+From+To”798M有出入呢?)
  • “XX:SurvivorRatio=1”,这里有一个计算公式,大家可以自己百度一下,通过公式得到的结论是Edem:From:To = 1:1:1,和我们的计算结果完全匹配。

SurvivorRatio计算公式可见:https://blog.csdn.net/flyfhj/article/details/86630105

优化后

需要优化的点:

  • 目前内存使用不到一半,需要调整JVM内存大小;
  • Edem的内存太小,只有266M,这个是频繁Minor GC的主要原因,需要扩大改值;
  • 新生代:老生代的比值,需要从之前的1 : 10.7,调整到1:2
  • 新生代的Edem:From:To比值,需要从之前的1:1:1,调整到8:1:1

优化后的配置:

优化后的线上日志:

Heap before GC invocations=3 (full 1):
 par new generation   total 2764800K, used 2524705K [0x00000005cc000000, 0x0000000687800000, 0x0000000687800000)
  eden space 2457600K, 100% used [0x00000005cc000000, 0x0000000662000000, 0x0000000662000000)
  from space 307200K,  21% used [0x0000000674c00000, 0x0000000678d885c0, 0x0000000687800000)
  to   space 307200K,   0% used [0x0000000662000000, 0x0000000662000000, 0x0000000674c00000)
 concurrent mark-sweep generation total 5120000K, used 15613K [0x0000000687800000, 0x00000007c0000000, 0x00000007c0000000)
 Metaspace       used 62116K, capacity 62680K, committed 63288K, reserved 1105920K
  class space    used 6639K, capacity 6781K, committed 6816K, reserved 1048576K
35.225: [GC (Allocation Failure) 35.225: [ParNew: 2524705K->184767K(2764800K), 0.2682475 secs] 2540319K->200381K(7884800K), 0.2683305 secs] [Times: user=1.05 sys=0.00, real=0.27 secs]

优化后的结果:

  • JVM内存大小为10000M,约9.7G
  • Edem的内存大小为2.6G,扩到原来的10倍
  • 新生代:老生代的比值为1:2
  • Edem:From:To的比值为8:1:1

目前这个方式应该还不是最优,因为JVM内存大小应该还可以继续扩大,目前需要在线上观察一段时间,然后再研究一下,如何进一步优化。

“Java 面试题指南”经历接近一年的迭代打磨,目前已经提供了小程序刷题、PC 端访问(https://java.ecool.fun/)。截至 2022 年 2 月 28 日,已经录入 Java 常见面试 800+ 题,想刷 Java 面试题的小伙伴千万不要错过。我们在近期推出了简历指导、模拟面试等付费功能,有想了解的小伙伴们可以添加小助手微信(interview-java)进行咨询哦~